炒股就看金麒麟分析师研报,权威,专业,及时,全面,助您挖掘潜力主题机会!
记者丨曾静娇
编辑丨刘雪莹
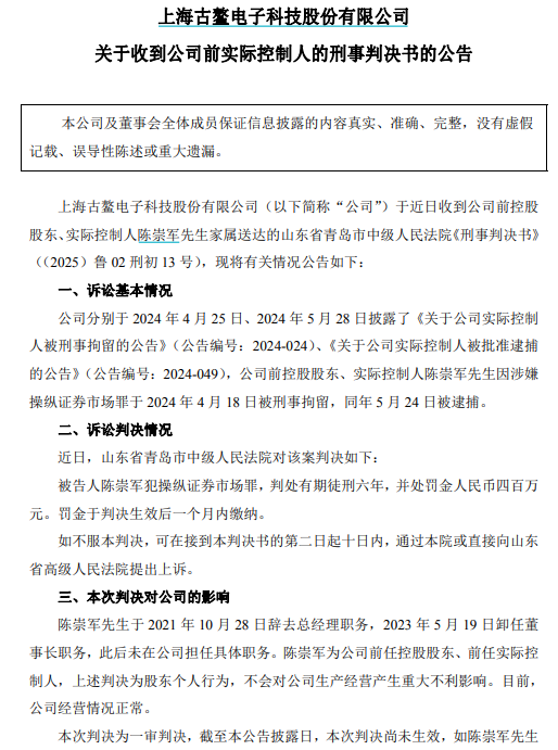
12月18日晚间,古鳌科技(维权)公告,公司前控股股东、实际控制人陈崇军因操纵证券市场罪被判处有期徒刑6年,并处罚金人民币400万。
公告显示,陈崇军因涉嫌操纵证券市场罪于2024年4月18日被刑事拘留,同年5月24日被逮捕。

公告截图
本次判决为一审判决,尚未生效,如陈崇军在法定期限内提起上诉,最终判决及后续执行结果尚存在不确定性。
对于公司的影响,古鳌科技表示,陈崇军为公司前任控股股东、前任实际控制人,上述判决为股东个人行为,不会对公司生产经营产生重大不利影响。目前,公司经营情况正常。
公开履历显示,陈崇军生于1968年,为古鳌科技创始人,此前曾在相当长的一段时间内身兼公司董事长、总经理两大要职。2021年10月,陈崇军因个人原因辞去公司总经理职务;2023年5月,古鳌科技董事会换届,陈崇军不再担任董事,亦不再任董事长职务。此后未在公司担任具体职务。12月14日,古鳌科技闪电将公司实控人变更为徐迎辉。负债超4.5亿,实控人被逮捕!操作手法曝光
公开资料显示,古鳌科技于2016年上市,主营金融软硬件和信息化产品服务,如POS机,银行发卡鉴卡机等。
截至12月18日收盘,古鳌科技跌0.60%,报16.70元。此前一个交易日,古鳌科技录得20CM涨停。

(声明:文章内容仅供参考,不构成投资建议。投资者据此操作,风险自担。)



发表评论
2025-12-19 10:40:27回复
2025-12-19 11:03:18回复
2025-12-19 03:02:42回复